
第一章 總 則
第一條 為促進汽車產品技術進步,保護環境,節約能源,實現可持續發展,進一步提高新能源汽車產品安全技術性能,規范企業研究開發和生產新能源汽車,根據《國務院對確需保留的行政審批項目設定行政許可的決定》、《汽車產業發展政策》等有關規定,制定本規則。
第二條 在中華人民共和國境內從事境內使用的新能源汽車生產的企業(以下簡稱新能源汽車企業)及其生產的新能源汽車產品,適用本規則。
第三條 本規則所稱汽車,是指國家標準GB/T 3730.1-2001《汽車和掛車類型的術語和定義》中第2.1款所定義的汽車整車(完整車輛)及底盤(非完整車輛),不包括整車整備質量超過400 kg的三輪車輛。
本規則所稱新能源汽車,是指采用新型動力系統,完全或主要依靠新型能源(不包括鉛酸蓄電池)驅動的汽車,主要包括插電式混合動力(含增程式)汽車、純電動汽車和燃料電池電動汽車。
第四條 工業和信息化部負責實施新能源汽車企業及產品準入管理。
第五條 工業和信息化部聘任新能源汽車領域的專家,組成新能源汽車專家委員會,提出適用于新能源汽車的專項技術條件和檢驗規范建議。
第二章 準入條件及管理
第六條 新能源汽車企業準入條件:
(一)符合國家有關法律、法規、規章和國家汽車產業發展政策及國家宏觀調控政策的規定。
(二)應是已獲得道路機動車輛生產企業準入許可的汽車整車生產企業;新建汽車整車生產企業或跨產品類別生產新能源汽車的現有汽車整車生產企業,應按照國家有關投資管理規定先行辦理項目核準或備案手續。
(三)具備生產新能源汽車產品所必需的設計開發能力、生產能力、產品生產一致性保證能力、售后服務保障能力,同時還應滿足相應的常規汽車生產企業準入管理規則的要求。
(四)所生產的車輛產品符合有關國家標準和行業標準、技術規范的要求。
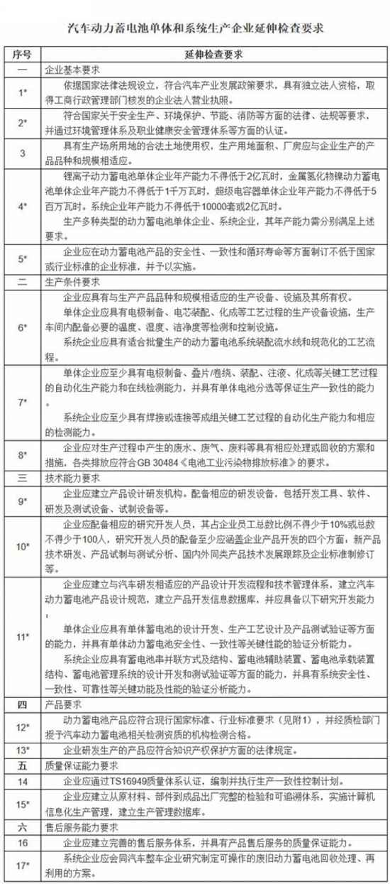
(五)裝用的動力蓄電池(包括超級電容器)單體和系統生產企業滿足《汽車動力蓄電池單體和系統生產企業延伸檢查要求》。
《新能源汽車生產企業準入條件及審查要求》(以下簡稱《準入條件》)見附件1-1。
《汽車動力蓄電池單體和系統生產企業延伸檢查要求》見附件1-2。
第七條 符合《準入條件》、獲得生產許可的汽車整車生產企業可以生產與常規汽車相同類別的新能源汽車產品。
改裝類汽車生產企業生產作業類新能源汽車,應在整車企業生產的新能源汽車底盤或完整車輛上進行改裝作業,不需申請新能源汽車生產企業準入,產品類別與獲得許可的常規作業類汽車類別相同。
改裝類汽車生產企業生產運輸類新能源汽車(包括客車和載貨類汽車),應獲得汽車整車生產企業(底盤生產企業)授權,方可從事相應新能源汽車生產。
《新能源汽車產品授權生產管理辦法(暫行)》見附件2。
第八條 新能源汽車產品準入條件:
(一)新能源汽車除應當符合有關常規汽車產品的檢驗標準外,還應當符合新能源汽車產品的專項檢驗標準要求。《新能源汽車產品專項檢驗項目及依據標準》見附件3。
(二)產品應經國家認可的檢測機構(以下簡稱檢測機構)檢測合格。
第九條 申請新能源汽車企業準入,應向工業和信息化部提交以下材料:
(一)企業申請文件。
(二)《新能源汽車生產企業準入申請書》(見附件4)。
(三)新建新能源汽車生產企業還應提交企業法人營業執照復印件(或辦理過程中的證明文件),以及根據國家有關投資管理規定辦理的項目核準或備案文件。中外合資企業還應提交中外股東持股比例證明。
第十條 申請新能源汽車產品準入,應提交以下材料:
(一)《車輛生產企業及產品公告》(以下簡稱《公告》)參數。
(二)《車輛主要技術參數及主要配置備案表》。
(三)檢測機構出具的產品檢測報告。
(四)其他需要說明的情況。
第十一條 新能源汽車企業應以適當方式向社會公開售后服務承諾。
售后服務承諾至少包括產品質量保證承諾、售后服務網絡建設、對售后服務人員和產品使用人員的培訓、售后服務項目及內容、備件提供及質量保證期限、售后服務過程中發現問題的反饋、整車和零部件(如電池)回收,以及索賠處理、在產品質量、安全、環保等方面出現嚴重問題時的應對措施等內容。
第十二條 新能源汽車企業應為每一輛汽車建立相應的檔案,跟蹤汽車使用、維護、維修情況,并應對國內銷售的全部新能源汽車的運行狀態進行實時監控,直至汽車停止使用或報廢。應對產品的技術狀況、故障及存在的問題等運行情況進行分析、總結,編寫年度報告。年度報告應長期存檔備查。
第十三條 已按本規則通過新能源汽車企業準入的企業,當新申請的新能源汽車的產品類別或技術路線(指插電式混合動力、純電動、燃料電池)與已獲得準入的新能源汽車產品不同時,或增加、變更生產地址時(不含被授權生產的企業及生產地址),應提交本規則第九條要求的申請材料。
第十四條 新能源汽車企業應持續滿足《準入條件》和生產一致性監督管理辦法等相關要求,正常開展生產、銷售和售后服務等經營活動。
已獲得新能源汽車生產準入的企業如果發生重組,應保證原有的售后服務承諾得到執行。
第十五條 新能源汽車企業如發現產品存在影響安全、環保、節能等嚴重問題,應立即停止生產和銷售、限期整改,并及時向工業和信息化部、產品使用地省級工業和信息化主管部門報告。
第三章 附 則
第十六條 在本規則發布前已通過準入的新能源汽車整車生產企業,應在本規則發布之日起兩年內,提交本規則第九條要求的申請材料,并進行準入審查。審查一般采用資料審查的方式,必要時可進行現場考核。逾期未通過審查的企業,工業和信息化部將暫停其新能源汽車生產資質。
第十七條 在本規則發布前已通過準入的改裝類新能源汽車企業,自本規則發布之日起設置兩年的過渡期。過渡期內,改裝類新能源汽車企業仍可從事新能源汽車生產。過渡期滿后,如未獲得新能源汽車整車生產企業授權,不得從事新能源汽車生產(采購新能源汽車底盤生產的作業類專用汽車除外)。
第十八條 本規則自發布之日起施行。
自2016年7月1日起,新申報新能源汽車產品及變更擴展產品均應符合本規則附件3《新能源汽車產品專項檢驗項目及依據標準》的要求;自2017年7月1日起,所有在產產品均應符合附件3的要求。
第十九條 采用鉛酸蓄電池的電動汽車,以及其他混合動力汽車,可參照本規則附件3適用項目進行產品檢測。
第二十條 本規則由工業和信息化部負責解釋。
本規則施行后,與本規則不一致的,以本規則為準。
附件:1-1 新能源汽車生產企業準入條件及審查要求

注:1.表中準入條件要求分為否決項和一般項兩類,共19個條款,標注“*”的條款(共11個)為否決項。
2.判定原則如下:
(1)現場考核全部否決項均符合要求,一般項不符合不超過2項,審查結論為通過;其余情況均為不通過。
(2)當現場考核結果未達到本注中第(1)條要求時,申請企業可在2個月內針對不符合項進行整改,經驗證后達到本注中第(1)條要求的,考核結論為通過;驗證未達到第(1)條要求的,結論為不通過,申請企業6個月后方可重新提出申請。整改驗證只能進行一次。
3.對新能源汽車企業準入審查時,應對裝用的動力蓄電池(包括超級電容器)單體和系統生產企業進行延伸檢查。已通過延伸檢查的單體和系統生產企業,不需重復檢查。延伸檢查亦可由單體和系統生產企業單獨向工業和信息化部申請,申請時需按本規則正文第九條提交適用的文件。
附件:1-2汽車動力蓄電池單體和系統生產企業延伸檢查要求

注:1.表中延伸檢查要求分為否決項和一般項兩類,共17個條款,標注“*”的條款(共14個)為否決項。
2.判定原則:全部否決項均符合要求,一般項不符合不超過1項,延伸檢查結論為通過;其余情況均為不通過。
附件1-3 企業集團下屬企業的準入條件及審查要求

1.設計開發能力
企業集團如果具備共用與通用的產品設計開發能力(包括產品試制試裝能力、試驗驗證能力),則下屬企業可以借用,并簡化《準入條件》“產品的設計開發能力”的考核要求。
2.生產能力
下屬企業應滿足《準入條件》“生產能力”的相關要求。
對于車身、底盤等總成部件,如果企業集團在沖壓、焊裝等方面有統一生產布局,則可簡化下屬企業的相關能力要求。
3.產品生產一致性保證能力
下屬企業應滿足《準入條件》“產品生產一致性保證能力”的相關要求,并能夠獨立實施。
但在檢驗能力中,涉及定期抽查、型式檢驗等方面的工作可由企業集團統一完成。
共用與通用產品的零部件配套可在企業集團統一管理、統一評價、統一要求下進行。下屬企業的專有產品,應由下屬企業自行制定要求、自行評價,指定配套企業。
4.售后服務保障能力
可由企業集團統一銷售渠道、提供通用性服務。下屬企業的專有產品,應由下屬企業提供專項服務。
附件2 新能源汽車產品授權生產管理辦法(暫行)
第一條 為規范企業間合作開展的新能源汽車生產經營行為,提高新能源汽車產品質量和安全性,加強產品生產一致性管理和售后服務能力,特制定本辦法。
第二條 本辦法所稱“授權生產”,是指已獲得新能源汽車生產準入許可的整車企業(以下簡稱授權企業),授權改裝類汽車生產企業(以下簡稱被授權企業),使用授權企業生產的底盤或完整車輛,改裝生產新能源汽車的行為。
授權生產的產品僅限于新能源客車和載貨類汽車。
第三條 授權企業應當具備下列條件:
(一)列入《公告》的整車生產企業;
(二)符合《新能源汽車生產企業及產品準入管理規則》的要求,具有新能源汽車生產資質。
第四條 被授權企業應當具備下列條件:
(一)列入《公告》的改裝類汽車生產企業;
(二)具有與授權生產的新能源汽車產品相同類別(指客車、載貨類汽車)的常規汽車生產資質,且已按相應的常規汽車生產企業準入管理規則要求通過了現場考核。
第五條 授權生產產品應當符合下列條件:
(一)應為授權企業列入《公告》的新能源客車、載貨類汽車;
(二)被授權企業對授權企業提供的新能源汽車底盤或完整車輛的改裝不能影響到底盤或完整車輛的結構、性能、配置;
(三)僅限于在準入許可的范圍內,產品應符合授權企業的產品型號、技術參數及出廠檢驗要求。
第六條 授權企業和被授權企業應簽訂授權生產合同,確定授權生產關系,明確授權生產產品類別。
被授權企業不得將授權生產事項轉授權其他企業。
第七條 授權企業應將被授權企業納入供應商管理體系,應向被授權企業提出明確的質量管理、產品檢驗要求,并指導和監督被授權企業予以落實。
第八條 授權企業應建立授權生產產品從關鍵零部件總成供應方至整車出廠的完整的產品可追溯體系,并按《新能源汽車生產企業及產品準入管理規則》有關規定,對產品信息及出廠檢測數據進行記錄和存檔。
第九條 授權企業和被授權企業應對授權生產產品的產品圖紙、工藝文件等具體技術文件進行書面確認。當技術文件發生變化時,雙方應重新進行書面確認,并同步更新。
第十條 授權企業應將授權生產產品納入銷售和售后服務體系,并承擔產品的生產一致性責任、售后服務責任及產品質量責任。
第十一條 授權企業應向工業和信息化部報送授權生產備案報告(以下簡稱備案報告),備案報告應包含以下信息:
(一)被授權企業名稱和生產地址;
(二)授權生產的產品類別;
(三)授權生產合同;
(四)其他有關信息。
如被授權企業的名稱、生產地址、授權生產的產品類別發生變化,授權企業應及時向工業和信息化部更新備案。
第十二條 授權生產產品《公告》發布后,被授權企業方可從事相應產品的授權生產。
第十三條 授權企業在確定授權生產產品出廠檢驗結果符合整車出廠要求后,方可打印和配發《機動車整車出廠合格證》,嚴格做到車證相符。
第十四條 授權企業打印授權生產產品《機動車整車出廠合格證》時,應明確標示“授權生產”,并按國家標準GB/T21085《機動車出廠合格證》有關要求在相應信息欄填寫被授權企業名稱及被授權企業生產地址。
第十五條 授權企業是授權生產產品生產一致性的責任主體。授權企業負責對被授權企業生產的授權生產產品實施生產一致性管理。
第十六條 工業和信息化部組織對授權企業、被授權企業及授權生產產品進行不定期的生產一致性監督檢查。
第十七條 對于未按本辦法要求組織授權生產和履行相關責任,或存在倒賣機動車出廠合格證行為的授權企業和被授權企業,工業和信息化部將依據《公告》管理相關規定嚴肅處理。
3.新能源汽車產品專項檢驗項目及依據標準
4.新能源汽車生產企業準入申請書
