
2017年已近尾聲,這一年正極材料企業的擴張轟轟烈烈,各技術路線的占比此消彼長,正極材料領域發生了深刻的變化。
在新能源汽車動力電池的結構單元中,電芯成本占電池系統成本的70%左右,而正極材料成本又占電芯成本的30%~40%,足見正極材料在電池系統中的分量。目前,主要的正極材料有三元、磷酸鐵鋰、錳酸鋰、鈷酸鋰等,前兩者已是當下正極材料的主流,且三元材料在2017年的表現尤為亮眼。
正極材料如人生 三元遇冷后走熱
在所有正極材料中,三元材料這兩年的遭遇頗具戲劇性。2016年1月,三元電池被禁止在電動客車上使用;2017年1月1日起,在補交第三方檢測報告后,三元電池客車可以新申請《新能源汽車推廣應用推薦車型目錄》。三元電池在客車上解禁后,便迎來了春天。
同時,隨著新能源乘用車快速發展,能量密度更高、體積更小的三元鋰電池受到青睞,特別是“雙積分”政策腳步漸近,國內新能源汽車市場將迎來新一輪爆發期,市場對三元鋰電池的需求將進一步加大。
2017年,有兩個新布局三元電池的企業令人印象深刻:一個是比亞迪,另一個是銀隆新能源。
比亞迪曾是磷酸鐵鋰技術路線的堅定踐行者,目前已向三元轉型。2017年8月,比亞迪與合肥國軒高科等共同設立合資公司,從事鋰離子電池三元正極材料前驅體項目,比亞迪正式向三元材料方面布局。2017年年底,比亞迪電池總產能達到16GWh,其中磷酸鐵鋰10GWh,三元6GWh;2018年年底,比亞迪電池總產能將達到26GWh,其中三元16GWh。比亞迪方面透露,從2018年開始,除商用車外,其它所有新車型都將采用三元電池。
銀隆新能源有限公司電池研究院副總工程師詹世英博士表示,三元材料將是銀隆新能源未來開發的一個重點。銀隆新能源是為鈦酸鋰電池技術路線搖旗吶喊最為賣力的一家企業,然而,新能源汽車補貼政策對動力電池能量密度的要求日漸提高,為了滿足市場的不同需求,銀隆新能源開始將目光投向新的電池技術。
2017年,中國化學與物理電源行業協會動力電池應用分會(以下簡稱“動力電池應用分會”)對國內50家主流電池企業統計后發現,布局三元電池的企業占比高達約94%。從2017年全球主要電池企業1-11月的動力電池裝機量看,三元及復合材料電池累計裝機量達12.09GWh,占比高達48.2%。

資料來源:中國化學與物理電源行業協會動力電池應用分會行業研究部
高鎳三元材料達量產水平 中小企業將遭淘汰
高克容量、高電壓正極材料是未來動力電池市場的需求。提高三元材料中鎳含量,同時降低鈷含量,能夠在提高材料克容量同時降低原材料成本,因此高鎳三元材料是提升正極材料企業附加值的關鍵,也是正極材料企業的競爭高地。
據了解,2017年國內僅有少數幾家正極材料企業實現高鎳三元材料的量產:當升科技、長遠鋰科等實現了NCM622的量產,寧波金和鋰電實現了NCM811的量產。桑頓新能源電芯系統部總經理婁忠良博士對電池中國網表示,2018年3~4月份,桑頓新能源NCA高鎳材料將開始量產,產能約1.4萬噸。此外,杉杉股份、貝特瑞也已具備NCA811的量產條件。然而對于大部分企業來說,NCM811/NCA811等高鎳材料還處于開發階段。
目前,國內正極材料領域低端產品競爭比較激烈,毛利率較低;高端產品供應不足,競爭者少,毛利率較高。低端產品同質化嚴重,其市場將被高端產品進一步擠壓,這樣的中小規模企業面臨被淘汰風險。
企業加碼正極材料 2017年產量將達30萬噸
在新能源汽車動力電池裝機量的帶動下,2017年正極材料企業加大了產能擴張的步伐,做了大量的資金投入,布局力度不斷加大,一些正極材料企業迎來利好。
比如,2017年杉杉股份得益于正極材料的需求增長,業績大幅提升。杉杉股份2016年正極材料產能約3.3萬噸,銷量1.9萬噸。據悉,杉杉股份2017年正極材料將新增1萬噸產能,銷量有望達到3萬噸,同比增長約58%。
當升科技投資建設的“江蘇當升二期工程新型動力鋰電正極材料生產線技改擴建項目”,第一階段總投資1.04億元,年產2000噸鋰電正極材料。
桑頓新能源是2017年正極材料領域的“黑馬”。公司當前正極材料產能3萬噸,其中NCM三元14000噸,NCA三元6000噸,磷酸鐵鋰6000噸,錳酸鋰4000噸。據了解,2018年桑頓新能源將繼續加碼正極材料,明年的總產能將達5.2萬噸。
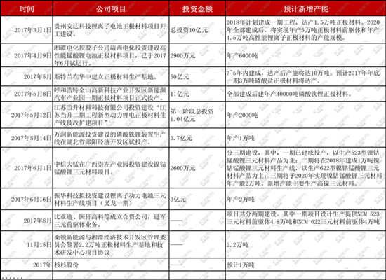
據電池中國網對2017年正極材料領域布局情況的不完全統計,向正極材料領域進軍的除了材料領域企業之外,還有來自礦產、鋰電池生產等領域的企業。由于鋰電正極材料項目從開工建設到竣工投產,中間需要一個建設周期,因此2017年開始布局的項目,需要等到2018年或更遠的未來才能真正釋放產能。下面統計的部分項目供了解。

資料來源:電池中國網綜合
據中國有色金屬工業協會鋰業分會預計,2017年我國鋰離子電池正極材料的產量將達到30萬噸左右,與2016年相比增長約39%。而從產能上看,正極材料排名前20家生產企業的產能可達到30萬噸。根據各公司的規劃,2018年產能將實現40%以上的增長。
總之,2017年正極材料領域的現狀是:三元材料炙手可熱,高鎳三元嶄露頭角,總體產能大幅增加。隨著下游對新能源汽車動力電池性能要求的提高,目前,國內企業生產的高端正極材料難以滿足不斷增加的市場需求,布局高端正極材料應該是業內企業下一步努力的方向。
